通知公告
新闻动态
当前位置: 公司首页 > 新闻中心 > 通知公告 > 正文
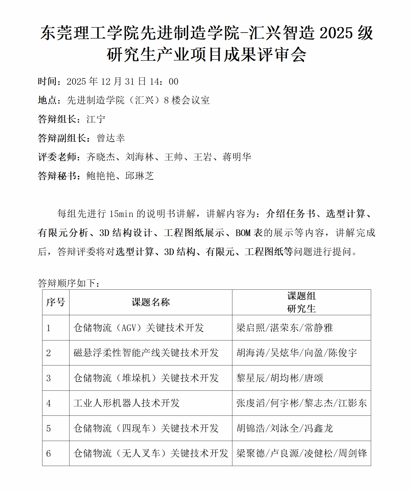
bevictor1946韦德官网先进制造公司-汇兴智造2025级研究生产业项目成果评审会
发布时间:2025-12-31 点击数:
上一篇:关于举办第十二届全国老员工机械创新设计大赛院内选拔赛的通知
下一篇:2024级机械硕士专业学位研究生开题报告公告
公司官方微信
地址:东莞市松山湖大学路1号bevictor1946韦德官网
邮编:523808
电话:0769-22861122
传真:0769-22861122
邮箱:982108410@qq.com
版权所有 © 伟德国际(bevictor)官方网站-源自英国始于1946 粤ICP05008829